春华秋实——奋进的2023年!集团BIM中心紧紧围绕“转型升级、高质量发展”的目标要求,本着科技助力企业发展的初心,不辍耕耘,收获满满。
在徐徐落幕的众多国家级、省级BIM科技成果大赛评比中,BIM中心团队基于项目的创新型实践,汇智、提炼、编制、申报的多项技术成果经过激烈比拼,获得国内专家的多方肯定,授予众多奖项,助力集团公司的经营管理、项管水平的持续升级。
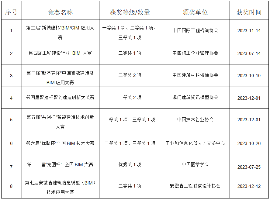
中安华力2023年度BIM科技成果获奖情况一览表

部分已领取获奖证书:

获奖成果主要应用工程简介:

舒城县人民医院新东区扩建项目
该项目为二级甲等综合性医院,总建筑面积为21.2万平方米。包括门急诊医技楼、内外科住院大楼、科教楼、附属用房、天桥、门卫室、地下室、室外景观道排配套工程等。整体两层地下车库,基坑开挖深度约10米,科教大楼高支模高度达10.68米。项目工期紧、场区大、施工部署难度高,BIM团队与项目部技术人员紧密合作,辅助完成图纸审核与优化。创新技术:拟合BIM与倾斜摄影模型建构、BIM道路永临结合高精度模拟、狭窄空间机电管线多专业协同等,提升了工程质量,为运维、质量创优打下坚实基础。

合肥市空港医院一期工程项目
该项目位于合肥新港大道与分水岭路交叉口西北(空港区域),医院定位为建成人性化、智慧化和可持续性的绿色生态三甲医院,总床位1000张。作为“2023年市级政府投资公益性项目”的重点项目之一, 该医院一期主要功能为门诊、医技、住院、行政办公等,总建筑面积9.2万平方米,设计设置床位数500床。项目首次采用数字建造超前策划。创新技术:重难点BIM精准分析、创优高效一体化策划、复杂单元节点管线综合布置。将BIM技术贯穿于图纸会审、场地布置、预留预埋、净高分析、可视化交底、工程量提取等各环节,助力项目一次成优。

合肥综合性国家科学中心协同创新交叉研究平台—物质科学交叉前沿研究中心
该项目是合肥综合性国家科学中心建设的重要内容,也是中科院“十三五”科教基础设施建设的重点领域。项目总建筑面积4万平方米。管线安装空间狭小,机电管线富余量要求高。创新技术:实现BIM—甲方—监理—总包—分包多方协同、公共空间多维度深化排版、BIM二维码可视化等,完成BIM出图100余张,高效完成深化任务,并得到校方和社会的高度认可。
扫码立即关注
每天都有新动态
微信扫码关注
小编在线解答
Zhong'an Huali Construction Group Co., Ltd. © 2020 All Rights Reserved. Anhui ICP Registration No. 05014330-1